The LTM4712 ushers in a new era of buck-boost µModule regulation, combining exceptional power efficiency, thermal performance, and current-handling capabilities in a compact footprint. Designed for applications requiring wide input/output ranges, high current, and minimal PCB complexity, this next-generation regulator sets a new standard for performance, scalability, and reliability in power conversion.
Figure 1: The ADI four-switch buck-boost family
(Source: Analog Devices)
There are many applications with wide input and/or output voltage ranges, such as a battery-powered system. The power supply needs to regulate its output voltage while the input voltage can be lower or higher than the output voltage. A four-switch buck-boost topology can offer the highest efficiency and power density for such an application, as long as ground isolation is not required. Furthermore, a buck-boost power regulator is very flexible and can be used as a buck-only (step-down) or boost-only (step-up with short-circuit protection) power supply.
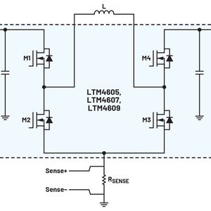
Analog Devices’ µModule group has developed several buck-boost regulators. Figure 1 illustrates the LTM8045, LTM8049, LTM8083, and LTM4693 targeting for lower current applications. High current applications (up to 12 A) are supported by the LTM4607 family, LTM8055 family, and the newly released LTM4712 buck-boost module. The LTM4607/LTM4605/LTM4609 family incorporates the controller and MOSFETs internally, requiring an external power inductor and sensing resistor (RSENSE) on the PCB to form a complete power solution, as depicted in Figure 2.
Alternatively, the LTM8054, LTM8055, and LTM8056 integrate the power inductor and RSENSE into the µModule package, simplifying the design and layout efforts for customers, as highlighted in Figure 3. The LTM8055 family offers a smaller solution size compared to the LTM4607 family, but its output current is constrained by a small-size integrated inductor, therefore limiting thermal and efficient performances.
In 2023, a new high current, four-switch buck-boost regulator, LTM4712, was released. It is a 36 VIN(max), 12 A power module in a high density 16 mm × 16 mm × 8.34 mm BGA package. It integrates a high performance power inductor into the package using advanced ADI proprietary component-on-package technology. Figure 4 shows a proprietary current sensing scheme integrated in the module. This not only saves space but also minimizes additional power loss. Leveraging a cutting-edge buck-boost controller and the advanced ADI package, this device achieves the highest power level, power density, efficiency, and excellent thermal performance across a wide input and output voltage range.
Table 1: Summary of the LTM4712, LTM4605 Family and LTM8055 Family
(Source: Analog Devices)
The LTM4712’s fast, cycle-by-cycle current-mode control enables reliable protection and smooth mode transitions. It facilitates excellent current sharing when parallel configurations are employed for higher current applications. Additionally, this new device supports an optional constant output current mode for battery charging applications and allows redundant inputs, enhancing its versatility as a redundant power supply.
Table 1 offers a comprehensive module comparison among the LTM4712, LTM4607 family, and LTM8055 family. The LTM4712 stands out for its high current, power efficiency, and user-friendly design, making it an ideal choice for applications where its 8.34 mm height is acceptable.
Significant Efficiency Gain and Thermal Improvements by the LTM4712
Figure 5 illustrates the efficiency comparison among the LTM4607, LTM8055, and the recently introduced LTM4712 under 6 VIN, 12 VIN, and 24 VIN for 12 VOUT conditions. The assessment is conducted using standard evaluation boards available online. Based on the test results, the LTM4712 not only exhibits significantly higher efficiency compared to the other two but also enhances current capability.
In Figure 6, a thermal performance comparison is presented under room temperature conditions without any forced cooling. Remarkably, the LTM4712 maintains a temperature of 30°C lower while doubling the power, in contrast to the LTM8055 under 12 VIN and 12 VOUT. For applications requiring a 12 A current, employing two or three LTM8055 devices in parallel is necessary, depending on the cooling system. On the other hand, a single LTM4712 suffices, significantly reducing PCB footprint and simplifying circuit design.
Table 2: Efficiency and thermal comparison
(Source: Analog Devices)
Table 2 provides a comprehensive overview of efficiency and thermal performance under various operating conditions for the LTM4712, LTM4607, and LTM8055 with an ambient temperature of 25°C and no forced cooling. Figure 7 illustrates the current density in relation to the solution footprint. All tests and comparisons are conducted based on standard demo boards available online.
Date: 08.12.2025
Naturally, we always handle your personal data responsibly. Any personal data we receive from you is processed in accordance with applicable data protection legislation. For detailed information please see our privacy policy.
Consent to the use of data for promotional purposes
I hereby consent to Vogel Communications Group GmbH & Co. KG, Max-Planck-Str. 7-9, 97082 Würzburg including any affiliated companies according to §§ 15 et seq. AktG (hereafter: Vogel Communications Group) using my e-mail address to send editorial newsletters. A list of all affiliated companies can be found here
Newsletter content may include all products and services of any companies mentioned above, including for example specialist journals and books, events and fairs as well as event-related products and services, print and digital media offers and services such as additional (editorial) newsletters, raffles, lead campaigns, market research both online and offline, specialist webportals and e-learning offers. In case my personal telephone number has also been collected, it may be used for offers of aforementioned products, for services of the companies mentioned above, and market research purposes.
Additionally, my consent also includes the processing of my email address and telephone number for data matching for marketing purposes with select advertising partners such as LinkedIn, Google, and Meta. For this, Vogel Communications Group may transmit said data in hashed form to the advertising partners who then use said data to determine whether I am also a member of the mentioned advertising partner portals. Vogel Communications Group uses this feature for the purposes of re-targeting (up-selling, cross-selling, and customer loyalty), generating so-called look-alike audiences for acquisition of new customers, and as basis for exclusion for on-going advertising campaigns. Further information can be found in section “data matching for marketing purposes”.
In case I access protected data on Internet portals of Vogel Communications Group including any affiliated companies according to §§ 15 et seq. AktG, I need to provide further data in order to register for the access to such content. In return for this free access to editorial content, my data may be used in accordance with this consent for the purposes stated here. This does not apply to data matching for marketing purposes.
Right of revocation
I understand that I can revoke my consent at will. My revocation does not change the lawfulness of data processing that was conducted based on my consent leading up to my revocation. One option to declare my revocation is to use the contact form found at https://contact.vogel.de. In case I no longer wish to receive certain newsletters, I have subscribed to, I can also click on the unsubscribe link included at the end of a newsletter. Further information regarding my right of revocation and the implementation of it as well as the consequences of my revocation can be found in the data protection declaration, section editorial newsletter.
Good Current Sharing in Parallel Configuration
The LTM4712 can be configured in parallel to achieve higher output power with a straightforward setup. Thanks to its current-mode control, it delivers excellent current sharing performance. The EVAL-LTM4712-A2Z evaluation kit showcases the operation of four modules in parallel, providing a total output current of 48 A.
When implementing a parallel configuration with the device, it is essential to refer to the design and configuration of the evaluation board. For effective current sharing, connect the COMP pins and FB pins when paralleling modules. The PHMODE pin can be utilized to configure the phase shift. In a scenario with four modules in parallel, tying the PHMODE pin to INTVCC results in a 90° phase shift, offering optimal interleaving. Additionally, for frequency synchronization, connect the CLOCKOUT signal of the first module to the SYNC pin of the second module.
Figure 8 presents thermal results without forced cooling, revealing consistently similar temperatures across each LTM4712, indicating good current sharing. In Figure 9, the IMON voltage on each device in a 48 A load condition is displayed. The average value for each IMON pin is about 0.7 V, indicating a 12 A load from each channel. These tests are conducted on the evaluation board.
Optional Constant Current Regulation
Figure 10: Example circuit of 10 A constant load current.
(Source: Analog Devices)
The LTM4712 can be used as a constant output current source, making it suitable for applications such as battery chargers or LED drivers. In Figure 10, the example circuit depicted is designed to deliver a consistent 10 A load current.
Figure 11. Bench-tested constant output current regulation with different VISET based on 5 mΩ RSENSE_IOUT.
(Source: Analog Devices)
To set the load current, the ISET pin and an external output current sensing resistor near the output are employed. The equation VSENSE = IOUT × RSENSE_IOUT defines the voltage that represents the average output current. The maximum VSENSE is determined by the voltage on the ISET pin ranging from 0.2 V to 1.2 V, corresponding linearly to 0 mV to 50 mV. The ISET pin voltage VISET is established by a 15 μA internal current source and a resistor RISET connected between the ISET pin and ground, represented by VISET = 15 μA × RISET. The output current is then calculated as IOUT = (VISET – 0.2 V)/(20 × RSENSE_IOUT). According to this equation, the output current along with different VISET based on 5 mΩ RSENSE_IOUT is shown as the blue curve in Figure 11. The purple curve shown in Figure 11 is the bench-tested result. As seen, the measured results have a good match with the ideal curve, which demonstrates good accuracy of constant current regulation.
It’s essential to note that the maximum VSENSE is internally limited to 50 mV when the ISET pin is floating or when the ISET pin voltage exceeds 1.2 V. Due to the ripple current in the output, an RC filter must be applied to the ISP and ISN pins for precise average current sensing. Moreover, when selecting the feedback resistor between the FB pin and ground, ensure it results in a higher output voltage than the targeted VOUT.
Redundant Power Supply
The LTM4712 accommodates applications necessitating redundant inputs. It can be utilized for systems requiring backup power supplies or those drawing from distinct input sources to support a common load. Figure 12 illustrates an example circuit where two modules, powered by different inputs (VIN1 and VIN2), collectively deliver a 12 V output with a 24 A load. Notably, any drop-off in either input has no impact on output regulation, and peak inductor current sharing remains effective through the connection of COMP pins.
In Figure 13, bench-tested waveforms under two different conditions are presented. Figure 13a showcases a scenario where both Phase 1 and Phase 2 operate in buck-boost mode. Initially, Phase 1 handles a 4 A load current, gradually sharing half of the load current with Phase 2 upon activation. The IMON waveform confirms equal load current sharing between both phases when both are operational.
Figure 13b replicates the same load condition but with different inputs. Here, Phase 1 operates in boost mode while Phase 2 operates in buck mode. Due to the tied COMP pins, both phases exhibit the same peak inductor current. Consequently, the output current of Phase 1 (boost) is lower than that of Phase 2 (buck). Specific load currents from each phase can be calculated based on parameters such as inductance, switching frequency, VIN, VOUT, and total load current. In this example, Phase 1 provides a 1.4 A load current, while Phase 2 provides 2.6 A.
Design and Simulation Tools
To further simplify users’ design efforts, the LTM4712 is supported in the LTpowerCAD tool for power component, efficiency, loop compensation, and load transient designs and optimizations, and in the LTspice software for time-domain dynamic simulations.
Conclusion
The LTM4712 stands out as a fully integrated buck-boost µModule regulator renowned for its exceptional efficiency, high power density, and good thermal performance. Facilitating easy parallelization for higher power applications, it also shows good current sharing capabilities in parallel configurations. It can be adeptly configured to deliver a constant current output, making it feasible for battery charging systems or LED applications. Additionally, its compatibility with redundant input setups further enhances its adaptability.
For comprehensive guidance on implementing the device, it is recommended to refer to the data sheet and the associated evaluation kit design. These resources provide valuable insights and specifications essential for optimizing performance in diverse applications. (mbf)
Ling Jiang received a Ph.D. degree in electrical engineering from the University of Tennessee at Knoxville in 2018. After graduating, she joined the Power Products Group at Analog Devices in the California Bay Area. Ling is currently a senior product applications manager supporting μModule® products for multimarket applications.Wesley Ballar is a senior product applications engineer supporting μModule® products in the Multimarket Applications Group. He has supported the μModule team in various roles since joining Analog Devices in 2016. Wesley received a bachelor’s degree in electrical engineering from California Polytechnic State University in 2015.Anjan Panigrahy graduated with a degree in electrical and computer engineering from University of Texas at Austin in 2023 with a focus on power electronics. He joined the Multimarket Applications Group supporting μModule® regulators as a product applications engineer at Analog Devices.Henry Zhang is a technical fellow and a senior product applications director at Analog Devices. He received a B.S.E.E. degree from Zhejiang University, China in 1994 and his M.S. and Ph.D. degrees in electrical engineering from Virginia Polytechnic Institute at State University, Blacksburg, Virginia in 1998 and 2001, respectively. He has been with Linear Technology (now part of ADI) since 2001.